Mapeo Stakeholders
  •  
  • Links and Links 
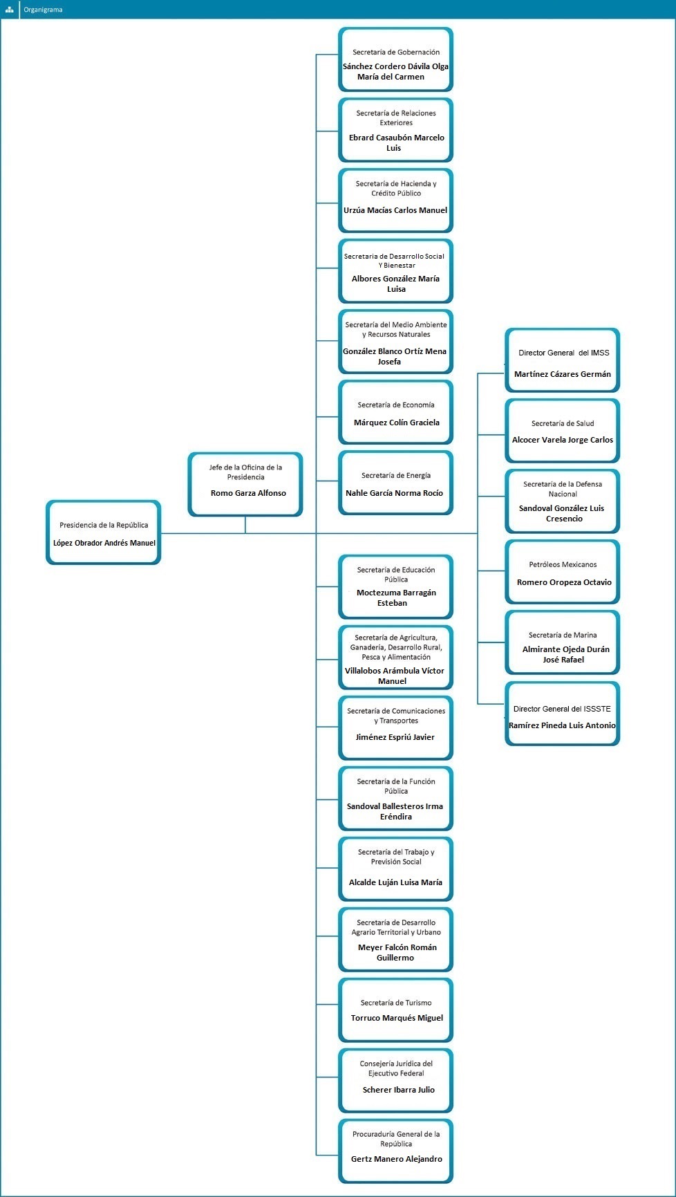
  •  Organigrama
  • Consejo de Gobierno
    •  Búsqueda
    •  Presidencia
    •  Gubernatura
    •  Corporativo
    •  Subcorporativo
    •  Dirección General
  • Relaciones Funcionales
  • Instituciones
    •  IMSS
    •  ISSSTE
    •  SSA Federal
    •  SSA Estatal
    •  PEMEX
    •  SEDENA
    •  SEMAR
    •  CONAMED
    •  COFEPRIS
    •  CICBCISS
    •  DIF
    •  Seguro Popular
    •  Relación de Pares
  • Compras consolidadas
    • Compras Consolidadas
  • Soporte y Contacto
Relaciones funcionales

Ir a Ir a Ir a Ir a Ir a Ir a Ir a Ir a Ir a Ir a Ir a Ir a Ir a Ir a Ir a Ir a Ir a Ir a Ir a Ir a Ir a Ir a Ir a Ir a

Todos los derechos reservados Links and Links

 Eliminar datos

Si presionas el boton Eliminar, tus datos seran borrados y no podran ser recuperados, estas seguro de querer realizar esta acción?

 Agregar comentario